• 网站首页
  • 球友会手机版简介
  • 业务板块
  • 新闻中心
  • 企业文化
  • 党建引领
  • 球友会qiuyouhui(中国)
您的位置: 首页> 新闻中心
  • 球友会手机版要闻
  • 球友会手机版公告
  • 视频快讯
  • 2026-04-15

    全民国家安全教育日|国家安全,你我共筑

    more +
    全民国家安全教育日|国家安全,你我共筑
  • 2026-04-15

    闻“汛”而动!全面打好防汛备汛攻坚战

    据江西省气象台消息4月9日至16日江西将有多次强降水部分地区雨势猛烈,能达到暴雨量级同时可能伴随短时强降雨雷暴大风、冰雹等极...

    more +
  • 2026-04-14

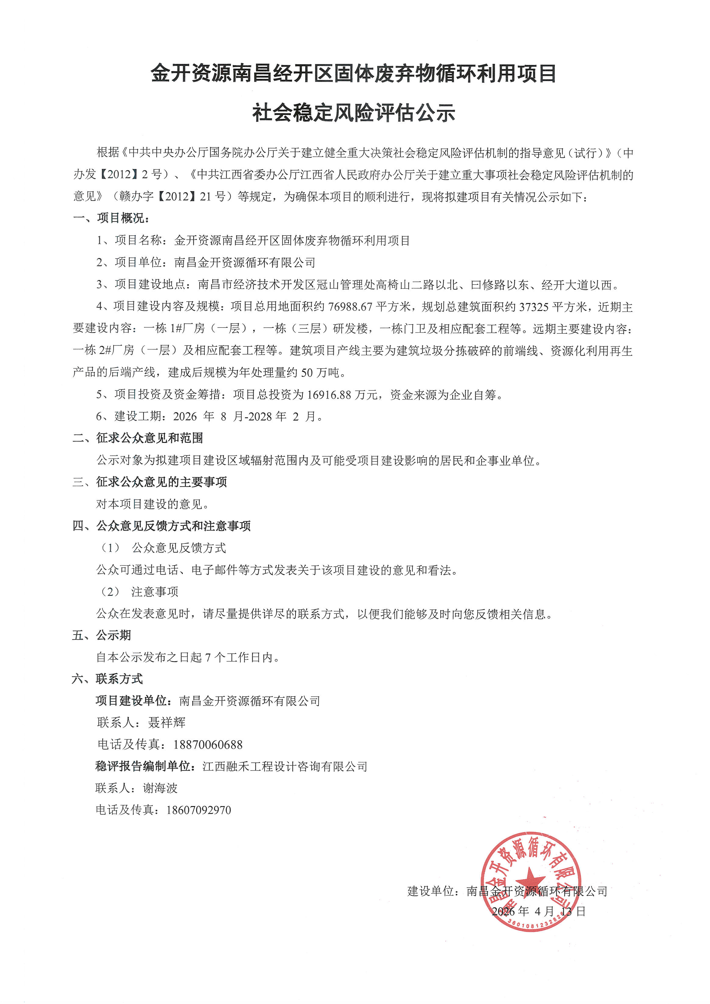
    金开资源南昌经开区固体废弃物循环利用项目社会稳定风险评估公示

    more +
    金开资源南昌经开区固体废弃物循环利用项目社会稳定风险评估公示
  • 2026-04-14

    金开资源南昌经开区固体废弃物循环利用项目运营合作前期意向征集公告 (非招标、非中标)

    本公司投资建设的金开资源南昌经开区固体废弃物循环利用项目正在寻求与实力强劲、条件优越的运营商进行合作。特发布公告征集有...

    more +
  • 2026-04-13

    关于南昌经开产控球友会手机版外聘律所合作名录选聘项目成交结果的公示

    一、项目编号:ZZGW2026-G002。二、项目名称:南昌经开产控球友会手机版有限公司外聘律所合作名录选聘项目。三、入围供应商名单如下...

    more +
  • 2026-03-30

    精细管护 浪漫满园 | 欢迎来鱼目山公园踏春呀~

    人间最美三月天,不负春光不负卿一起来看看这满春的鱼目山公园吧踏春游园、拍照打卡您来了吗? 为给市民打造干净、舒适、安全的...

    more +
    精细管护 浪漫满园 | 欢迎来鱼目山公园踏春呀~
  • 2026-03-26

    程振华赴金圳供应链公司调研

    3月25日,球友会手机版党委书记、董事长程振华带队赴深圳金圳供应链公司开展工作调研。球友会手机版总经理助理周晔,球友会手机版融资部及金开供应链公...

    more +
    程振华赴金圳供应链公司调研
  • 2026-04-07

    金世纪安置房小区店面租赁竞拍公告

    为提高国有资产经营效益,我公司位于金世纪安置房小区曰修路国有资产,空置店面第五间面积257㎡,户型为一拖三(其中一层约70...

    more +
  • 2026-04-07

    紫荆路步行街西2#三、四层店面租赁竞拍公告

    为提高国有资产经营效益,我公司位于紫荆路步行街西2#三、四层店面面积2012㎡,现对外公开进行出租经营权竞拍,现对有关事项公...

    more +
  • 2026-03-27

    南昌经开产控球友会手机版有限公司外聘律所合作名录选聘项目遴选公告

    1 采购条件本遴选项目为南昌经开产控球友会手机版有限公司外聘律所合作名录选聘项目,采购人为南昌经开产控球友会手机版有限公司(下称产控球友会手机版)...

    more +
  • 上一页
  • 1
  • 2
  • 3
  • 4
  • 5
  • 6
  • 7
  • 8
  • ...
  • 237
  • 238
  • 下一页

南昌经开产业控股球友会手机版有限公司

 

 

ICP备案 / ICP: 赣ICP备2025065038号-1

公安备案 / MPS: 赣公网安备36010602000359号

COPYRIGHT © 2025 ncjkgroup.com 版权所有
爱体育在线注册(中国)官方网站 | 多宝在线注册 | 云博网页 | 米兰网页版 | boyu博鱼·(中国)体育|官方网站 | 球友会网站登录入口 | 拼搏官网平台 | 球友会网页版 | 云博电子(中国)有限公司官网 |